
Eiendomssjefens verktøykasse: Verktøy for bedre oversikt og kontroll
Kommunale bygg utgjør store verdier og er avgjørende for velferdstjenestene. Samtidig vet vi at mange kommuner har utfordringer med å sikre god nok oversikt over tilstand, risiko og etterlevelse av krav. NKF IK Bygg er utviklet for å møte nettopp disse behovene og for å styrke eiendomssjefens rolle i kommunal forvaltning.
Publisert 27. oktober 2025 av Sindre Haarr | Oppdatert 28. oktober 2025
NKF IK Bygg er ikke et FDVU-system. Det er et verktøy for internkontroll og eiendomsforvaltning, utviklet i samarbeid med kommuner, myndigheter og fagmiljøer. Systemet bygger på praktiske erfaringer og forskriftskrav, og gir kommunene mulighet til å dokumentere kontroll og tilstand på en strukturert måte.
Dette er NKF IK Bygg
- Sjekkpunkter med faglig tyngde
Sjekkpunktene i NKF IK Bygg er utviklet med utgangspunkt i tilsyn, forskrifter og erfaringerfra forsikringsbransjen. De gir innsikt i forhold som ofte ikke fanges opp i andre systemer. - Systematisk sikkerhetsarbeid i bygningsmassen
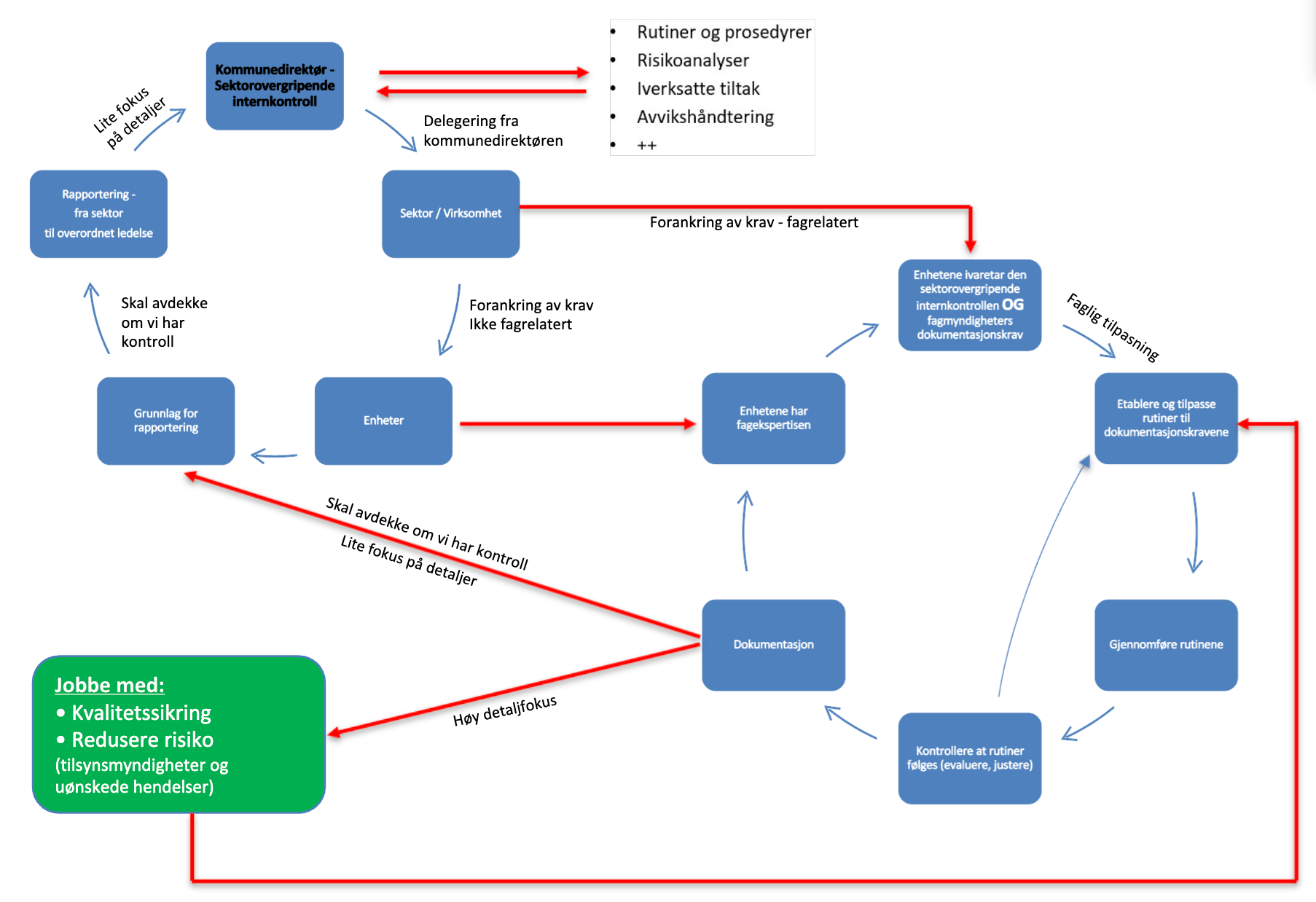
Gjennom bruk av NKF IK Bygg så får man dokumentert kommunens plikter på overordnet nivå til å utøve systematisk sikkerhetsarbeid i bygningsmassen med kopling av fagrelatert internkontroll og kommunedirektørens internkontroll. - Tilpasset kommunal hverdag
IK Bygg kan brukes sammen med eksisterende systemer, og legger til rette for at driftspersonell kan bidra i datainnsamlingen som en del av sine daglige rutiner. - Støtte for ledelse og politisk dialog
Systemet gir oversikt som kan brukes i dialog med ledelse og politikere, og gjør det enklere å synliggjøre behov og prioritere tiltak. - Benchmarking og læring
Gjennom nasjonal datainnsamling gir IK Bygg mulighet til å sammenligne seg med andre kommuner, både på tilstand og praksis.
Medlemsverdi i praksis

IK Bygg er utviklet av og for kommunene, og forvaltes av NKF. Det betyr at du som medlem får tilgang til et verktøy som er i kontinuerlig utvikling, med støtte fra fagmiljøet og mulighet til å påvirke innhold og retning.
Neste artikkel i serien vil handle om hvordan sjekkpunktene i IK Bygg kan brukes til å styrke risikostyring og møte tilsyn med trygghet.
Har du spørsmål eller ønsker å vite mer om hvordan IK Bygg kan fungere i din kommune?
Kontakt seniorrådgiver i NKF, Erik Hole.